首页 > 政民互动 > 招商引资 > 优惠政策 > 正文

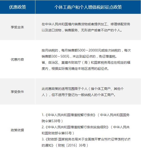
个体工商户和个人增值税起征点政策
发布时间:2017-10-20   来源:中国人民政府网   作者:   点击数:

上一篇:2017年农机新产品购置补贴试点工作启动
下一篇:图表:养老金“十三年连涨”

分享到: